医保局:调整博鱼体育- 博鱼体育官方网站- APP下载生育费用报销!
2025-08-24博鱼体育,博鱼体育官方网站,博鱼体育APP下载前阶段,好几个省份调整生育保险缴费基数,紧接着又有兰州、西安等地通知调整生育保险待遇,对公司、个人都产生直接的影响,具体如何变化?我们一起来看一下!
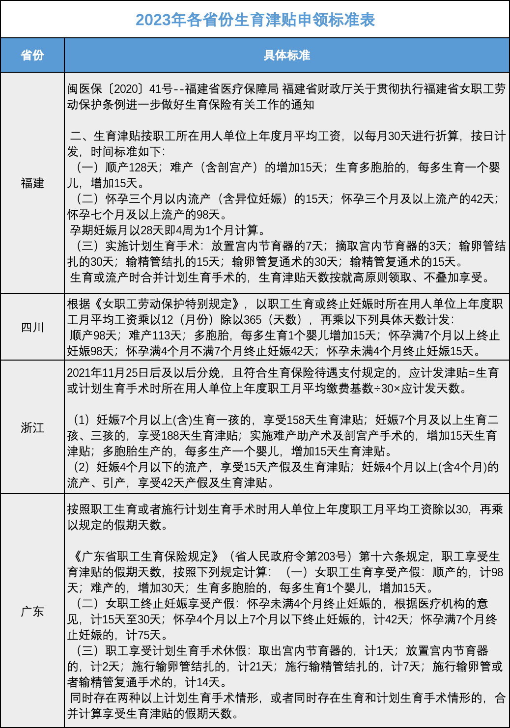
生育津贴金额和生育津贴申领天数、职工所在单位上年度月平均工资有关,其中职工上年度所在单位月平均工资,即职工所在用人单位上年度参保职工生育保险缴费基数的平均。
2023年8月3日,兰州市医疗保障局发布《兰州市优化生育保险政策》,明确自2023年8月1日起,参保职工产前检查费定额标准由680元上调至1000元。
除此之外,从2024年1月1日起,调整生育津贴申领条件,参保职工在生产前连续缴费12个月的次月起可享受生育保险津贴待遇。
西安市医疗保障局联合西安市财政局发布《关于优化调整生育医疗保障待遇有关政策的通知》,明确从2023年8月1日起,调整城镇职工生育保险待遇。
(一)参保女职工门诊产前检查费用一次性补贴标准由1000元调整为2500元;生育多胞胎的,每增加一胎增加300元。
(三)参保女职工在二级(含)以下定点医疗机构住院分娩产生的政策范围内的生育医疗费用,由城镇职工基本医疗保险基金全额支付。
(四)参保女职工不区分受孕方式,享受相同的门诊补贴、住院报销和生育津贴等职工生育保险待遇。
女职工产假期间的生育津贴,对已经参加生育保险的,按照用人单位上年度职工月平均工资的标准由生育保险基金支付;对未参加生育保险的,按照女职工产假前工资的标准由用人单位支付。
女职工生育或者流产的医疗费用,按照生育保险规定的项目和标准,对已经参加生育保险的,由生育保险基金支付;对未参加生育保险的,由用人单位支付。
生育津贴是有缴纳生育保险且满足领取条件的女职工,在生育时领取的生活补贴,生育津贴是由生育保险基金支付的,所以没有参加生育保险的女职工,是没办法享受这个待遇。
产假工资是员工在休产假期间,单位需要发放的工资,员工在休产假期间,用人单位不得降低其工资,更不能辞退或者以其他形式解除劳动合同来逃避产假工资。
如果女职工在休产假期间已经享受了生育津贴,单位可以不用再向其支付产假工资;但超过生育津贴领取天数、未达到生育津贴领取条件或者单位没有给员工缴纳生育险的,单位则需要支付产假工资。
来源易人事,人力葵花整理编辑,所推送文章非商业用途,著作权归作者所有。文章仅代表作者观点,不代表“人力葵花”立场。若需引用或者转载,请务必注明。
由于微信修改了推送规则,没有经常留言或点“在看”的,会逐渐收不到推送!如果你还想每天看到我们的推送,请将【人力葵花】加为星标或每次看完后点击一下页面下端的在看,拜托了!返回搜狐,查看更多


